Innovative sealing technology: material analysis of asbestos-free gaskets containing pre-cured SBR styrene-butadiene rubber
In the field of industrial sealing, asbestos-free gaskets containing pre-cured SBR styrene-butadiene rubber are becoming one of the preferred alternatives to traditional asbestos materials due to their unique controlled self-expansion properties and environmental advantages. These materials expand through the synergistic action of fibers and rubber when in contact with fluid media, forming a tight seal, especially for low bolt load conditions (e.g., plastic flanges or deformable joint surfaces). Below is a comprehensive analysis of their core characteristics, mainstream models and application scenarios:
Core Features
1. Sealability of controlled expansion gasket material:
The composite structure of pre-cured SBR styrene butadiene rubber with fibrous materials and heat-resistant fillers significantly reduces the risk of leakage by slightly expanding the material after contact with water, steam or chemical media, filling in small defects in the flange face. The increase in gasket thickness of this material occurs only at the inner edge of the gasket in contact with the fluid. Upon warming, the material is vulcanized thus slowing down further expansion, resulting in a full vulcanization phenomenon that enhances sealing performance.
2. Low bolt load adaptability:
Excellent compression resilience and low compression stress requirements enable them to maintain a reliable seal at low bolt preloads, reducing the risk of flange deformation.
3. Resistance to media and temperature:
- Resistant to oil, acid and alkali, high temperature
- Suitable for lubricating oil, fuel oil, steam, air, sea water and other complex media.
4. Environmental protection and safety:(RoHS、REACH)
The asbestos-free design meets international environmental standards and can be exported to strictly regulated areas such as Europe and the United States.
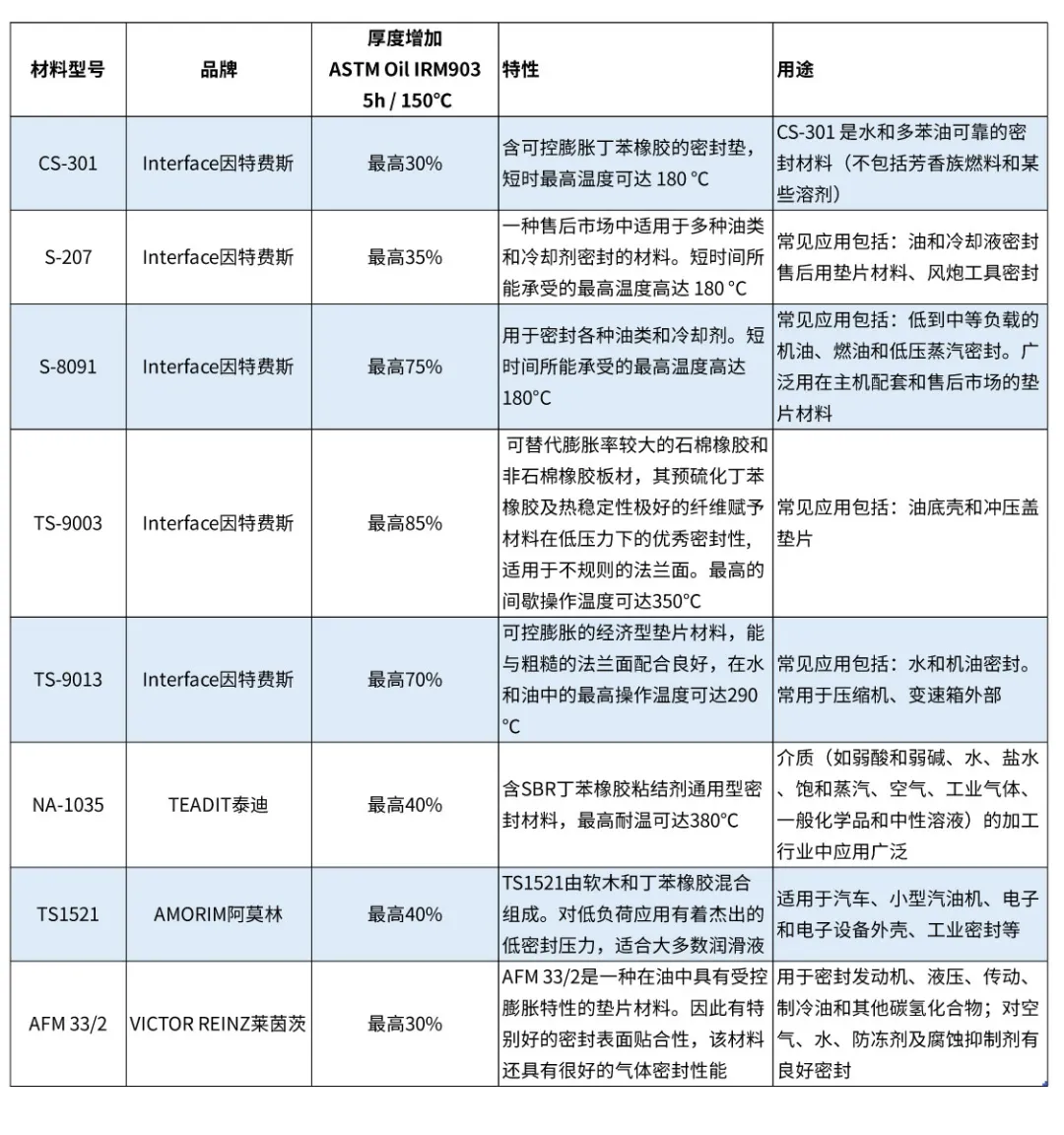
Mainstream Controlled Expansion Gasket Material Model and Brand Recommendation
Industry Application Scenarios
1. Petrochemical and energy: refinery flanges, natural gas pipeline seals, resistant to high pressure steam and corrosive media. Recommended materials: TS-9003, NA-1035, TS1521, etc.
2. Marine and offshore engineering: seawater cooling system, fuel oil piping, salt spray corrosion resistant and adaptable to dynamic loads. Recommended material: TS-9013, CS-301, NA-1035, TS-9003
3. Automotive and aerospace: automotive wheel hub end caps, engine oil seals, hydraulic systems, high temperature resistance and reduced bolt fatigue, air cannon tools. Recommended materials:S-8091, TS1521, S-207, TS-9003, AFM33/2
4. Air compressors, various mechanical equipment: air compressor head and valve plate gasket applications require high temperature resistance; while crankcase applications require good oil sealing. Recommended materials: TS-9016, TS-9003, TS-9013
SealTex agent of the United States InterFace InterFace, Spain MONTERO labeling, Portugal AMORIM Amorim, Germany VICTOR REINZ Rheinz, Austria TEADIT Teddy, etc. can also provide other non-asbestos sealing materials containing SBR styrene-butadiene rubber bonding agent models to meet the needs of customers of various types of working conditions.
for example:InterFace:PF-6S、PF-4S、S-209、TS-9006、TS-9016、HFL-781、SV-360,AMORIM:TS1237、TS1801、TS3740、TS4600、TS5500、TS5600、TS7090,TEADIT:NA-1080、NA-1020,MONTERO BELPA: CSA-56
concluding remarks
Asbestos-free gaskets containing SBR styrene-butadiene rubber are a breakthrough in sealing performance and environmental requirements through material innovation. Controlled self-expansion and a wide range of models provide customized solutions for both harsh industrial environments and precision equipment. For detailed specifications or test reports, please contact SealTex Marketing for further information.
telephones:021-33674807,phone:18019714807, e-mail:marketing@sealtex.cn
